Finance

仿(fang)真中(zhong)(zhong)國金(jin)(jin)融(rong)(rong)(rong)(rong)市(shi)(shi)(shi)場,利用(yong)(yong)計(ji)算機技(ji)術(shu)開發虛擬(ni)市(shi)(shi)(shi)場經(jing)濟(ji)環境,以(yi)實體項(xiang)目(mu)投(tou)資(zi)(zi)(zi)(zi)(zi)為目(mu)的(de)(de),涵蓋項(xiang)目(mu)投(tou)融(rong)(rong)(rong)(rong)資(zi)(zi)(zi)(zi)(zi)決(jue)策(ce)(ce)(ce)中(zhong)(zhong)涉(she)及的(de)(de)主要理(li)論和(he)方(fang)(fang)(fang)(fang)法,注重理(li)論與實際相結合(he),正確的(de)(de)把握金(jin)(jin)融(rong)(rong)(rong)(rong)決(jue)策(ce)(ce)(ce)。通過投(tou)資(zi)(zi)(zi)(zi)(zi)決(jue)策(ce)(ce)(ce)、不確定性(xing)分析、風險分析、融(rong)(rong)(rong)(rong)資(zi)(zi)(zi)(zi)(zi)方(fang)(fang)(fang)(fang)案的(de)(de)相關分析、項(xiang)目(mu)評價以(yi)及針對具體行(xing)業(ye)的(de)(de)投(tou)融(rong)(rong)(rong)(rong)資(zi)(zi)(zi)(zi)(zi)決(jue)策(ce)(ce)(ce),融(rong)(rong)(rong)(rong)入(ru)近(jin)年來我國基(ji)礎(chu)設施建設、房地(di)產、公共(gong)事業(ye)項(xiang)目(mu)和(he)中(zhong)(zhong)外合(he)資(zi)(zi)(zi)(zi)(zi)項(xiang)目(mu)的(de)(de)投(tou)融(rong)(rong)(rong)(rong)資(zi)(zi)(zi)(zi)(zi)決(jue)策(ce)(ce)(ce)實踐(jian)新聞來影響股(gu)市(shi)(shi)(shi)、債(zhai)券(quan)(quan)、基(ji)金(jin)(jin)等虛擬(ni)金(jin)(jin)融(rong)(rong)(rong)(rong)市(shi)(shi)(shi)場,充分體現在投(tou)融(rong)(rong)(rong)(rong)資(zi)(zi)(zi)(zi)(zi)決(jue)策(ce)(ce)(ce)教(jiao)學實踐(jian)領域的(de)(de)前瞻性(xing)、內容(rong)的(de)(de)新穎性(xing)以(yi)及方(fang)(fang)(fang)(fang)法的(de)(de)實用(yong)(yong)性(xing)。企業(ye)投(tou)融(rong)(rong)(rong)(rong)資(zi)(zi)(zi)(zi)(zi)是(shi)企業(ye)的(de)(de)財務行(xing)為,其決(jue)策(ce)(ce)(ce)就(jiu)是(shi)企業(ye)的(de)(de)財務戰略(lve)。本軟件(jian)就(jiu)是(shi)為了讓學生熟悉(xi)銀(yin)(yin)行(xing)貸款(kuan)、企業(ye)間(jian)貸款(kuan)、民間(jian)貸款(kuan)、私(si)募(mu)股(gu)權、企業(ye)上市(shi)(shi)(shi)等融(rong)(rong)(rong)(rong)資(zi)(zi)(zi)(zi)(zi)手段和(he)銀(yin)(yin)行(xing)存款(kuan)、債(zhai)券(quan)(quan)、股(gu)票、基(ji)金(jin)(jin)、融(rong)(rong)(rong)(rong)資(zi)(zi)(zi)(zi)(zi)融(rong)(rong)(rong)(rong)券(quan)(quan)和(he)房地(di)產投(tou)資(zi)(zi)(zi)(zi)(zi)等投(tou)資(zi)(zi)(zi)(zi)(zi)方(fang)(fang)(fang)(fang)案,熟悉(xi)各種(zhong)投(tou)資(zi)(zi)(zi)(zi)(zi)和(he)融(rong)(rong)(rong)(rong)資(zi)(zi)(zi)(zi)(zi)方(fang)(fang)(fang)(fang)案分析,使(shi)學生更(geng)(geng)深(shen)的(de)(de)理(li)解投(tou)融(rong)(rong)(rong)(rong)資(zi)(zi)(zi)(zi)(zi)各種(zhong)工(gong)具的(de)(de)使(shi)用(yong)(yong)。 并且通過融(rong)(rong)(rong)(rong)資(zi)(zi)(zi)(zi)(zi)和(he)各種(zhong)虛擬(ni)經(jing)濟(ji)的(de)(de)投(tou)資(zi)(zi)(zi)(zi)(zi),可以(yi)獲得更(geng)(geng)多的(de)(de)流動資(zi)(zi)(zi)(zi)(zi)金(jin)(jin),投(tou)入(ru)到企業(ye)的(de)(de)實體經(jing)濟(ji)發展中(zhong)(zhong),從而擴大企業(ye)的(de)(de)整體規模。
軟件分為(wei)管(guan)理(li)員(yuan)、教(jiao)師和學(xue)生(sheng)三(san)層管(guan)理(li)結(jie)構。管(guan)理(li)員(yuan)除(chu)管(guan)理(li)教(jiao)師賬號,還需(xu)輔助教(jiao)師進行(xing)實(shi)(shi)驗(yan)基礎數據(ju)的(de)設置(zhi)以及系統的(de)管(guan)理(li)維護工作。教(jiao)師是實(shi)(shi)驗(yan)的(de)發起者,設置(zhi)虛擬環境(jing)參(can)數,可實(shi)(shi)時(shi)查(cha)看(kan)學(xue)生(sheng)的(de)實(shi)(shi)驗(yan)情況。
軟件結構圖:
功能模塊:


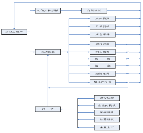
投(tou)融(rong)資(zi)(zi)決策實(shi)驗是由(you)學生扮演各種企(qi)業,教師給定企(qi)業的(de)初始資(zi)(zi)金,分為固定資(zi)(zi)產(chan)和流(liu)(liu)動資(zi)(zi)金兩部分,學生可以合理分配流(liu)(liu)動資(zi)(zi)金,利用銀行存款(kuan)(kuan)、銀行貸款(kuan)(kuan)、債券、股票、基金、融(rong)資(zi)(zi)融(rong)券、房(fang)地產(chan)、企(qi)業間貸款(kuan)(kuan)、民間貸款(kuan)(kuan)、私募(mu)股權(quan)、企(qi)業上市等投(tou)融(rong)資(zi)(zi)手(shou)段,積累實(shi)體投(tou)資(zi)(zi)資(zi)(zi)金。

資金流:

1.軟件(jian)結構簡單,內(nei)容豐富(fu)
系統實(shi)訓內容主要模塊包(bao)括(kuo)市(shi)場環(huan)境、實(shi)體(ti)投(tou)資(zi)(zi)、融資(zi)(zi)、投(tou)資(zi)(zi)報(bao)告(gao)以及財(cai)務(wu)報(bao)告(gao)。通過投(tou)資(zi)(zi)和融資(zi)(zi)兩類(lei)決策積累(lei)資(zi)(zi)金,最終進行實(shi)體(ti)投(tou)資(zi)(zi)。軟件中包(bao)含所有的(de)投(tou)融資(zi)(zi)方法,包(bao)括(kuo):投(tou)資(zi)(zi)中的(de)銀行貸款(kuan)、債(zhai)權、股票、基金、融資(zi)(zi)融券(quan)、房(fang)地(di)產,融資(zi)(zi)中的(de)銀行貸款(kuan)、企業(ye)(ye)間(jian)貸款(kuan)、民間(jian)貸款(kuan)、私(si)募股權、企業(ye)(ye)上市(shi)。
2.清晰的債權、股票、基金走勢圖
隨著宏(hong)觀因(yin)(yin)素(su)(su)、交易因(yin)(yin)素(su)(su)以及新聞因(yin)(yin)素(su)(su)的影響,債權(quan)、股票、基金的價格隨之變(bian)化(hua)。系統根據(ju)內置(zhi)函數顯示債權(quan)、股票和基金的周期(qi)走勢(shi)圖。通過條件搜(sou)索查(cha)看(kan)周期(qi)走勢(shi)圖,結合影響因(yin)(yin)素(su)(su)準確的分析變(bian)化(hua)趨勢(shi)。
3.財務自(zi)動統計
提供財(cai)務報告模塊(kuai),包(bao)含財(cai)務統(tong)計、財(cai)務明細(xi)(xi)、融(rong)資(zi)明細(xi)(xi)、投(tou)資(zi)明細(xi)(xi)。系統(tong)自動(dong)統(tong)計并(bing)顯(xian)示財(cai)務的收(shou)支圖、財(cai)務明細(xi)(xi)、實體(ti)資(zi)金(jin)明細(xi)(xi)、流動(dong)資(zi)金(jin)明細(xi)(xi)以及(ji)投(tou)融(rong)資(zi)明細(xi)(xi)。實驗者可隨時(shi)查看(kan)財(cai)務統(tong)計,便于掌握(wo)資(zi)金(jin)的流入、流出。
4.注重教學實踐,仿真(zhen)市場環境
現代化(hua)的(de)教學方法(fa),將所學的(de)金融知識運用到模擬(ni)實(shi)踐中。通(tong)過某(mou)種算法(fa)將現實(shi)中各指標變(bian)化(hua)情(qing)況模擬(ni)出來,查看宏(hong)觀指標:GDP增長率(lv)走(zou)(zou)勢(shi)圖(tu)(tu)(tu)、當年利率(lv)走(zou)(zou)勢(shi)圖(tu)(tu)(tu)、通(tong)貨膨脹(zhang)率(lv)走(zou)(zou)勢(shi)圖(tu)(tu)(tu)、信貸額(e)度調整率(lv)走(zou)(zou)勢(shi)圖(tu)(tu)(tu)、原油價格(ge)走(zou)(zou)勢(shi)圖(tu)(tu)(tu)、匯率(lv)走(zou)(zou)勢(shi)圖(tu)(tu)(tu)等,讓(rang)學生了解整個市場(chang)環境(jing)的(de)變(bian)化(hua)情(qing)況。
5.開(kai)放式的管理機制
提(ti)供教(jiao)師管(guan)理(li)(li)員共同管(guan)理(li)(li)實(shi)驗(yan)基礎(chu)數(shu)(shu)據(ju)(ju),教(jiao)師端可以(yi)手動控制實(shi)驗(yan)的開啟、暫停。實(shi)驗(yan)中教(jiao)師可實(shi)時查看實(shi)驗(yan)操作日志、得分、企業排(pai)名(ming)等實(shi)驗(yan)相關(guan)過(guo)程數(shu)(shu)據(ju)(ju)。在實(shi)驗(yan)過(guo)程中,教(jiao)師可添加投資(zi)項目以(yi)及審批企業上市實(shi)驗(yan)的控制。