International Trade

關鍵詞:國(guo)(guo)際(ji)(ji)貿(mao)易(yi)教學(xue)系統 國(guo)(guo)際(ji)(ji)貿(mao)易(yi)實訓教學(xue)軟件 國(guo)(guo)際(ji)(ji)貿(mao)易(yi)實訓教學(xue)平臺 國(guo)(guo)際(ji)(ji)貿(mao)易(yi)實訓室解(jie)決(jue)方案
思沃國際貿易模擬實訓系統通過歸納和總結整個國際貿易的流程和慣例,在互聯網上建立幾近真實的國際貿易環境,直接切入不同當事人所面對的不同工作。本教學軟件幫助學生或者培訓對象把握整個業務過程,通過不同當事人角色的扮演(出口商、進口商、生產商(工廠)、進口銀行、出口銀行、保險公司、商檢局、海關、外匯管理局、貨代、國稅局)充分掌握各種業務技巧,熟悉和體會客戶、生廠商、銀行和政府機構的互動關系,真正了解國際貿易的物流、資金流和業務流的運作方式。本公司為了更好滿足高校的教學需求,會根據需求提供國際貿易實訓室解決方案。國(guo)際(ji)(ji)貿易(yi)(yi)綜合實訓系統適用于普通高等院校國(guo)際(ji)(ji)貿易(yi)(yi)專業(ye)以及開設《國(guo)際(ji)(ji)貿易(yi)(yi)實務》課程的(de)相關(guan)專業(ye)。國(guo)際(ji)(ji)貿易(yi)(yi)綜合實訓系統是以國(guo)際(ji)(ji)貿易(yi)(yi)實務課程為基礎,以現實中的(de)實際(ji)(ji)操作為依據,并在多(duo)位(wei)一線老師的(de)指(zhi)導(dao)下設計而(er)成。軟件具有(you)模擬現實性強,涵蓋面廣的(de)特點。
學生在軟(ruan)件中可仿真模擬(ni)進(jin)、出(chu)(chu)口公司進(jin)行(xing)國際貿(mao)易(yi)交易(yi),貿(mao)易(yi)磋商(shang)、簽訂(ding)合同、進(jin)出(chu)(chu)口許(xu)可證(zheng)申請、產(chan)地證(zheng)明、審(shen)證(zheng)改證(zheng)、開具(ju)商(shang)業發(fa)票、貨(huo)物(wu)托運(yun)、商(shang)品投保、報關、報驗、制單結匯、審(shen)單付匯、業務善(shan)后、發(fa)送單證(zheng)等環節可得到充(chong)分(fen)的鍛煉和運(yun)用。
系統模擬了國(guo)(guo)際貿易(yi)業(ye)務(wu)涉及的多種機構(商檢局、海關、外匯管理局、國(guo)(guo)稅局等)的功能(neng),學生通過軟件的實訓,可以(yi)了解不(bu)同機構在國(guo)(guo)際貿易(yi)業(ye)務(wu)流程中的作用(yong)
1、主要業務(wu)流程(cheng):
CIF+L/C,CIF+/D/A,CIF+D/P,CIF+T/T Before shipment CIF+T/T After shipment FOB+L/C,FOB+/D/A,FOB+D/P,FOB+T/T Before shipment FOB+T/T After shipment CFR+L/C,CFR+/D/A,CFR+D/P,CFR+T/T Before shipment CFR+T/T After shipment 2、國際貿易與貿易平(ping)臺:
類(lei)似于alibaba商(shang)貿網的業務交(jiao)流平臺。包(bao)含(han)大量(liang)供求信息(xi)和(he)基礎數據 ,進口(kou)(kou)商(shang)與出口(kou)(kou)商(shang)在平臺發生交(jiao)互,能很快地熟(shu)練運用進出口(kou)(kou)的成本(ben)核算(suan)、詢盤、報盤、還盤等各種基本(ben)技巧。 3、國際貿易(yi)與角(jiao)色扮演:
出口(kou)商、進口(kou)商、生產商(工廠)、進口(kou)銀(yin)行(xing)、出口(kou)銀(yin)行(xing)、保險公司、商檢局(ju)、海關、外匯(hui)管(guan)理局(ju)、貨代、國(guo)稅局(ju)
4、國際貿(mao)(mao)易與(yu)外貿(mao)(mao)考試(shi)
(報關(guan)員(yuan)、報檢員(yuan)、單證員(yuan)、跟單員(yuan)、國際商務師(shi)(shi)、貨運代理、外銷員(yuan)、物流師(shi)(shi)、政策法規)
考試系統同時適用(yong)于(yu)局域網和 Internet,實現網上考試、作業、練習、成績(ji)排(pai)行等(deng)功(gong)能(neng),并能(neng)夠(gou)實現答卷保存、自(zi)動判分、成績(ji)查詢和分析等(deng)功(gong)能(neng)。自(zi)動評(ping)分:對標準化(hua)試題(ti)、填空題(ti)、單據題(ti),系統將自(zi)動評(ping)分,考試結束即可獲得成績(ji)。
5、國際貿(mao)易與實驗設置(zhi)
教(jiao)師為參加(jia)實(shi)習(xi)的學生分配角色,設定(ding)實(shi)習(xi)評分標準、實(shi)時監(jian)控學生的操作,并且對于模擬貿易(yi)中發生的糾紛進行仲(zhong)裁,最終利用評分系統(tong)對學生的實(shi)習(xi)成(cheng)果給予評定(ding),教(jiao)師通過在網站發布新聞、調整(zheng)商(shang)品成(cheng)本和價格、調整(zheng)匯(hui)率(lv)、業務費(fei)用、海運(yun)費(fei)、保險(xian)費(fei)率(lv)及突(tu)發事件的發生概(gai)率(lv)等方式對國際貿易(yi)環境實(shi)施宏觀(guan)調控,讓(rang)學生在實(shi)習(xi)中充(chong)分發揮主(zhu)觀(guan)能(neng)動(dong)性
6、國際貿易與在線跟蹤
在線(xian)跟蹤(zong)模塊主要記(ji)錄了該教師(shi)下所有學生(sheng)操(cao)作案(an)例的記(ji)錄。教師(shi)可以查看到扮(ban)演(yan)任何角(jiao)色的每(mei)個學生(sheng)每(mei)一個交易(yi)操(cao)作
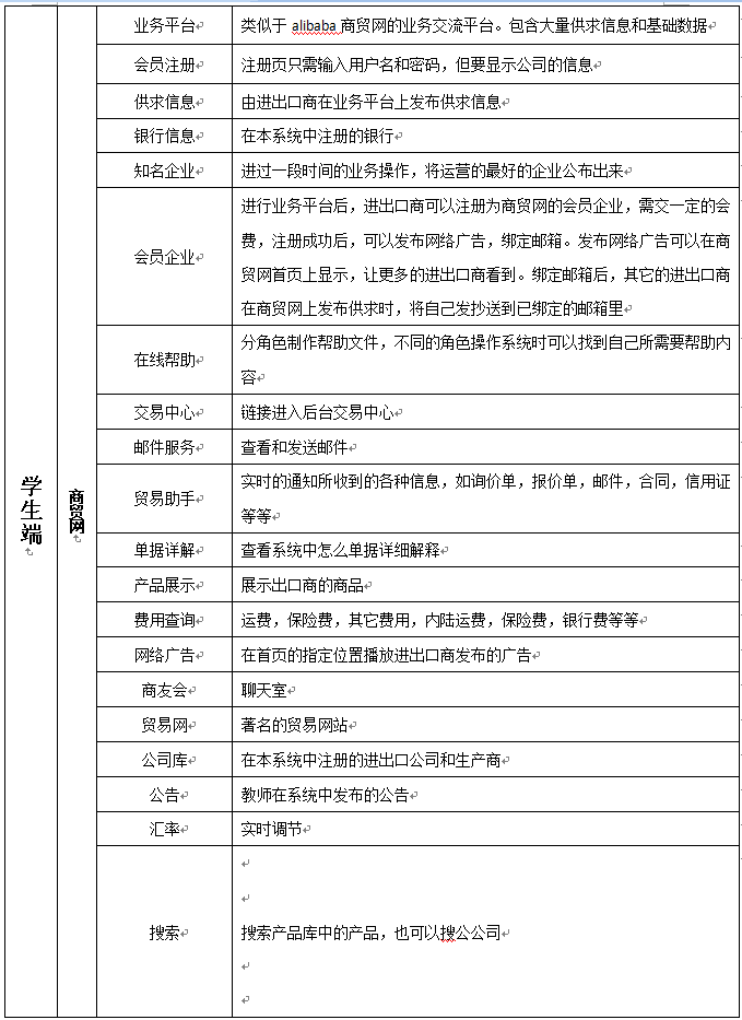
貿易平臺
類似于alibaba商貿網的業務(wu)交流平臺(tai)。包含大量供求(qiu)信(xin)息和(he)基礎數據 。
進口(kou)商與(yu)出(chu)口(kou)商在平(ping)臺(tai)發生(sheng)交互(hu)
出口商
個人設置: 修改和完善個人資料(liao)。
財務管理(li): 體(ti)現了(le)出口商(shang)的財務狀況,包括注冊(ce)資金、當前資金的余額、商(shang)品折算、銀行貸款以及(ji)實際的利潤
貿易助手: 出口(kou)商操作業務的(de)過程中實時的(de)提醒如:新郵件(jian),對方發來的(de)合同銀行信(xin)(xin)用證(zheng)通(tong)知,銀行的(de)到款通(tong)知等(deng)信(xin)(xin)息。
庫存管理: 查(cha)看自己的庫存情況。
業(ye)務(wu)辦(ban)理(li): 系統提供一個業(ye)務(wu)辦(ban)理(li)的(de)(de)平臺,形象(xiang)的(de)(de)體現(xian)各個政(zheng)府部(bu)(bu)門及在政(zheng)府部(bu)(bu)門所能辦(ban)理(li)的(de)(de)業(ye)務(wu),以最大限度的(de)(de)模擬進口(kou)商在這(zhe)些部(bu)(bu)門之間辦(ban)理(li)進口(kou)業(ye)務(wu),
客(ke)戶管(guan)理: 一切與(yu)該出口商有(you)過聯系(xi)的客(ke)戶都會被系(xi)統收錄到客(ke)戶列表(biao)中(zhong),分機會和客(ke)戶兩類
我的工作: 起草外(wai)銷合(he)(he)同(新建外(wai)銷合(he)(he)同,狀態為(wei)0,“未發(fa)送”)管理外(wai)銷合(he)(he)同外(wai)銷合(he)(he)同記錄(列出已完成合(he)(he)同列表)出口核算(suan) 起草內(nei)銷合(he)(he)同。
與出口商配(pei)合的其它角(jiao)色
進口商: 發(fa)送(song)(song)合同,改證通(tong)知,寄單(dan)(T/T),發(fa)送(song)(song)裝船通(tong)知。
出口(kou)地銀行:信用證(zheng)通知書,交(jiao)單,結匯,代款,還貸 供應商(shang):起草內(nei)銷合同,收貨(huo)
保險公(gong)司:投保,索賠
貨代(dai)公司:定艙(cang),放貨
商檢局:報檢
外匯(hui)管(guan)理局(ju):備案,核消
海關:報關
國稅局:退稅
業務流程:CIF+L/C,CIF+/D/A,CIF+D/P,CIF+T/T Before shipment CIF+T/T After shipment FOB+L/C,FOB+/D/A,FOB+D/P,FOB+T/T Before shipment FOB+T/T After shipment CFR+L/C,CFR+/D/A,CFR+D/P,CFR+T/T Before shipment CFR+T/T After shipment
業務流程:在這里填寫和(he)查(cha)看所需要的單(dan)據。直接可在流程圖(tu)中(zhong)表現。查(cha)看的單(dan)據分填寫的單(dan)據和(he)收到的單(dan)據
填寫的: 外銷合同(tong)、出口預(yu)算表、商(shang)為發(fa)票、裝箱單(dan)、匯票、內銷合同(tong)保險單(dan)、訂艙委(wei)托書(shu)、報檢(jian)單(dan)、出口收(shou)匯核銷單(dan)、報關(guan)單(dan)、一般產(chan)(chan)地證、普惠制產(chan)(chan)地證
收到的:信(xin)用證、配艙回(hui)單、通關單、提單管理內銷合(he)同 內銷合(he)同記錄信(xin)用證通知書 信(xin)用證 修改信(xin)用證。
出口地銀行
企(qi)業資料(liao) :登(deng)錄到出(chu)口銀行的默(mo)認頁面就是該出(chu)口銀行的詳(xiang)細資料(liao)
貸款(kuan)管(guan)理: 貸款(kuan)管(guan)理是管(guan)理從(cong)進口(kou)地銀行轉入的貸款(kuan),等待出(chu)口(kou)商前來結匯
信用證(zheng)(zheng)管理 :信用證(zheng)(zheng)管理是管理進口(kou)商(shang)通過進口(kou)地銀(yin)行和出口(kou)地銀(yin)行發(fa)送給出口(kou)商(shang)的信用證(zheng)(zheng)。包括收證(zheng)(zheng)和通知(zhi)兩(liang)個功能。
單(dan)證管(guan)理:單(dan)證管(guan)理是管(guan)理出口(kou)商通過出口(kou)地銀行和進口(kou)地銀行發送(song)給進口(kou)商的單(dan)據(ju)。包括審核單(dan)據(ju)和寄單(dan)兩個功能
貸款:出(chu)口銀行的貸款功能(neng)只(zhi)提供給出(chu)口商(shang)和生產商(shang),貸款根據金額大(da)小收(shou)取一定的利息
進口商(shang)

個人(ren)設(she)置:修改和完(wan)善個人(ren)資料。
財務管(guan)理:記錄(lu)進口商在整個業務操作過(guo)程中(zhong)的所有(you)費(fei)用。實時(shi)的統計進口商的當(dang)前資金(jin)狀(zhuang)況,可(ke)以清楚的掌(zhang)握自己的注冊資金(jin)、當(dang)前資金(jin)、商品折(zhe)算、銀行代款、利(li)潤。
貿易助(zhu)手: 在進(jin)口商(shang)(shang)操作業務(wu)的(de)(de)過程(cheng)中實時的(de)(de)提醒如:新郵件,未簽署合(he)同,出口商(shang)(shang)發來的(de)(de)改證(zheng)信息,贖(shu)單(dan)通知等信息。
庫存管理(li):查看自己的庫存情(qing)況(kuang)。
客(ke)戶(hu)管(guan)(guan)理(li):客(ke)戶(hu)管(guan)(guan)理(li)進口(kou)公(gong)司用來管(guan)(guan)理(li)有(you)業務(wu)往(wang)來的出口(kou)公(gong)司及相關(guan)的業務(wu)信(xin)息。
我的工(gong)作:進口核算、管(guan)理(li)合同(tong)(合同(tong)列(lie)表(biao),列(lie)出狀(zhuang)態為1,2,3,4的外銷合同(tong)記錄(lu)(lu)。“需要(yao)確認”,“修改未發送(song)”,“等待賣方簽署”,“履約中(zhong)”)、合同(tong)記錄(lu)(lu)(列(lie)出已(yi)完成的合同(tong)列(lie)表(biao))、查看信用證、查看改證通知、商品銷售。
與(yu)進口(kou)商(shang)配合(he)的角色
進口地銀行:
信用(yong)(yong)證記錄,申請信用(yong)(yong)證,改證,贖單,貸款,還貸,電匯,承兌
保(bao)(bao)險公司:投保(bao)(bao),索賠
貨(huo)代公司:訂艙(cang),提貨(huo)
商檢局:報檢
海關:報關
業務流程(cheng):CIF+L/C,CIF+/D/A,CIF+D/P,CIF+T/T Before shipment CIF+T/T After shipment FOB+L/C,FOB+/D/A,FOB+D/P,FOB+T/T Before shipment FOB+T/T After shipment CFR+L/C,CFR+/D/A,CFR+D/P,CFR+T/T Before shipment CFR+T/T After shipment
業務流程(cheng): 在這里填(tian)寫(xie)和查看所(suo)需要(yao)的(de)(de)(de)單據。直接(jie)可在流程(cheng)圖中表現。查看的(de)(de)(de)單據分填(tian)寫(xie)的(de)(de)(de)單據和收到(dao)的(de)(de)(de)單據。
填(tian)寫的: 進口預算表、信用證申請書、保險單(dan)、訂艙委托(tuo)書、報檢單(dan)、報關單(dan)
收到的:外銷合同、商業(ye)發票(piao)(piao)、裝箱單、提單、匯票(piao)(piao)、一般產地證、普惠制產地證
進口地銀(yin)行
企業資料(liao):登(deng)錄到進口銀行的默認頁面就(jiu)是該進口銀行的詳細資料(liao)。
貸款管理:在L/C和(he)D/P付(fu)款方式下(xia),進口商付(fu)款贖(shu)單后將貨款打(da)入進口地銀行,進口地
銀行(xing)將單據交給(gei)(gei)進口商之后,再將收到(dao)的(de)貨款及時轉帳給(gei)(gei)出口地銀行(xing)。
信(xin)(xin)用(yong)證(zheng)(zheng)申請(qing)(qing)書(shu)管理:信(xin)(xin)用(yong)證(zheng)(zheng)申請(qing)(qing)書(shu)是(shi)(shi)指在L/C付款方式下(xia),進口商要向進口地銀申請(qing)(qing)信(xin)(xin)用(yong)證(zheng)(zheng)時所(suo)填寫的單(dan)據,在這(zhe)里列出的是(shi)(shi)已經審(shen)核通(tong)過并已經發放了信(xin)(xin)用(yong)證(zheng)(zheng)的申請(qing)(qing)書(shu)。
信用(yong)(yong)證(zheng)(zheng)(zheng)管理(li):信用(yong)(yong)證(zheng)(zheng)(zheng)管理(li)包(bao)括開證(zheng)(zheng)(zheng),發證(zheng)(zheng)(zheng),改(gai)證(zheng)(zheng)(zheng)三(san)個功能。開證(zheng)(zheng)(zheng)是根據進(jin)口商(shang)提交的證(zheng)(zheng)(zheng)用(yong)(yong)證(zheng)(zheng)(zheng)申請書(shu)開立相應的信用(yong)(yong)證(zheng)(zheng)(zheng)
單(dan)證管理:在L/C、D/A、D/P三種付款方式下,出(chu)口(kou)商要將(jiang)進口(kou)商要求(qiu)提交的單(dan)據經(jing)出(chu)口(kou)地銀行(xing)發送到進口(kou)地銀行(xing),再(zai)由(you)進口(kou)地銀行(xing)照要求(qiu)將(jiang)單(dan)據轉送到進口(kou)商
貸款:進口地(di)銀行只處理進口商的貸款申請和還款操作。
生產商

輔助角色
1、保險公司:分進口地保險公司和(he)出口地保險公司
2、商(shang)檢(jian)局:進(jin)口地(di)商(shang)檢(jian)局和出口地(di)商(shang)檢(jian)局
3、海(hai)關:進口地海(hai)關和(he)出口地海(hai)關
4、外(wai)匯(hui)管(guan)理局:出口(kou)收(shou)匯(hui)核銷單與進口(kou)付匯(hui)核銷單
5、貨代(dai):訂艙處理、裝船出運
6、國稅局:出口產品退(免(mian))稅
使(shi)學生熟悉和了(le)解外(wai)貿(mao)實務的具體操作(zuo)程序,從而(er)增(zeng)強一(yi)些感性(xing)認(ren)識(shi)并從中進一(yi)步(bu)了(le)解、鞏固和深化(hua)已學過(guo)的理論、方法,提(ti)高(gao)發現問題(ti)、分析(xi)問題(ti)和解決問題(ti)的能力。
學(xue)生(sheng)在(zai)思沃商貿網上(shang)進行(xing)國(guo)(guo)際貨物(wu)買賣(mai)實(shi)務(wu)的具體(ti)(ti)操作,能很快(kuai)地熟練(lian)運用(yong)進出口的成本核算、詢盤(pan)(pan)、報盤(pan)(pan)、還(huan)盤(pan)(pan)等各種基(ji)本技巧,熟悉(xi)國(guo)(guo)際貿易的物(wu)流(liu)、資金(jin)流(liu)和業務(wu)流(liu)的運作方式,體(ti)(ti)會國(guo)(guo)際貿易中不(bu)同當事人(ren)的不(bu)同地位、面(mian)臨的具體(ti)(ti)工作和互(hu)動關系
學(xue)會外貿公司利(li)用各種(zhong)方式控制成本以達到利(li)潤最大化(hua)的思路,了(le)解供(gong)求平衡、競爭等宏觀經(jing)濟現象,并且(qie)學(xue)會合理地利(li)用。
教師通(tong)過在網站發(fa)布新聞、調整商品成(cheng)本和(he)價格、調整匯率(lv)、業務(wu)費(fei)(fei)用、海運費(fei)(fei)、保險(xian)費(fei)(fei)率(lv)及突發(fa)事件(jian)的發(fa)生(sheng)概(gai)率(lv)等方式對國際(ji)貿易環境實施宏觀調控,讓(rang)學生(sheng)在實習中充分發(fa)揮主觀能動性,真正掌握和(he)吸收課堂中所學的知(zhi)識(shi),為將(jiang)來步入工作崗位打下良好(hao)基礎










1、軟件(jian)運行(xing)環(huan)境(jing):服務器:操作(zuo)系統為(wei)(wei)(wei)Windows2003/ windows 7,后臺數據庫為(wei)(wei)(wei)SQL Server2005,IIS為(wei)(wei)(wei)5.0以(yi)上版(ban)本(ben)(ben) 客戶(hu)端(duan):操作(zuo)系統為(wei)(wei)(wei)Windows2000/2003/NT/XP ,IE為(wei)(wei)(wei)6.0或8.0版(ban)本(ben)(ben)、flash播放(fang)器版(ban)本(ben)(ben)9.0以(yi)上
2、在服(fu)務(wu)器(qi)上(shang)安(an)裝本(ben)軟(ruan)件,用(yong)戶(hu)端可通過(guo)相連的局域網或互聯 網訪(fang)問(wen)服(fu)務(wu)器(qi)應用(yong)本(ben)軟(ruan)件。系統基于B/S架構和(he).只需(xu)安(an)裝在服(fu)務(wu)器(qi)上(shang),客戶(hu)端訪(fang)問(wen)無(wu)限制。
3、簡捷高效(xiao)的三方管理(li)界(jie)面,由(you)管理(li)員端(duan)系統(tong)、教(jiao)師端(duan)系統(tong)、學生端(duan)系統(tong)組成.
4、思沃國際(ji)貿(mao)易(yi)實(shi)訓(xun)(xun)系(xi)統通過歸納(na)和總結整個國際(ji)貿(mao)易(yi)的流(liu)程和慣例,在(zai)互聯網(wang)上建立幾近真(zhen)(zhen)實(shi)的國際(ji)貿(mao)易(yi)環境,直接(jie)切入不同當事(shi)人所面(mian)對的不同工(gong)作(zuo)。幫助學生或者(zhe)培訓(xun)(xun)對象把握整個業(ye)務(wu)(wu)過程,通過不同當事(shi)人角色(se)的扮演(出(chu)口商、進口商、生產商(工(gong)廠)、進口銀(yin)(yin)行(xing)、出(chu)口銀(yin)(yin)行(xing)、保(bao)險公司、商檢局(ju)(ju)、海(hai)關、外匯(hui)管(guan)理局(ju)(ju)、貨(huo)代、國稅局(ju)(ju))充(chong)分掌握各種業(ye)務(wu)(wu)技巧,熟悉和體會(hui)客戶、生廠商、銀(yin)(yin)行(xing)和政(zheng)府機構(gou)的互動關系(xi),真(zhen)(zhen)正了解國際(ji)貿(mao)易(yi)的物流(liu)、資(zi)金流(liu)和業(ye)務(wu)(wu)流(liu)的運作(zuo)方式
5、涵蓋以(yi)下各種方式(shi)的(de)進出口流程(cheng)實(shi)訓:CIF/CIP、CFR/CPT、FOB/FCA方式(shi);信用證、電匯、托收以(yi)及混合方式(shi);海(hai)運、空運以(yi)及海(hai)空聯運;一般貿易、加工(gong)貿易等(deng)
主要業務流(liu)程:CIF+L/C,CIF+/D/A,CIF+D/P,CIF+T/T Before shipment CIF+T/T After shipment FOB+L/C,FOB+/D/A,FOB+D/P,FOB+T/T Before shipment FOB+T/T After shipment CFR+L/C,CFR+/D/A,CFR+D/P,CFR+T/T Before shipment CFR+T/T After shipment
6、學(xue)生在軟件中(zhong)可仿真模擬進(jin)、出(chu)口(kou)公司進(jin)行國際貿易交易,貿易磋商、簽訂合(he)同、進(jin)出(chu)口(kou)許可證申請、產地證明、審證改(gai)證、開具商業(ye)發(fa)票(piao)、貨(huo)物托(tuo)運(yun)、商品投(tou)保、報關(guan)、報驗、制單結(jie)匯、審單付匯、業(ye)務善后、發(fa)送單證等(deng)環節可得到充分的鍛煉和(he)運(yun)用(yong)。集成類似于alibaba商貿網的業(ye)務交流平臺。包含(han)大(da)量供求信息和(he)基礎數(shu)據 ,進(jin)口(kou)商與出(chu)口(kou)商在平臺發(fa)生交互,能(neng)很快地熟練(lian)運(yun)用(yong)進(jin)出(chu)口(kou)的成本(ben)核算(suan)、詢盤(pan)、報盤(pan)、還(huan)盤(pan)等(deng)各種基本(ben)技巧
7、可(ke)以(yi)配置(zhi)進(jin)口商(shang)(shang)、出口商(shang)(shang)、進(jin)口地(di)(di)銀行、出口地(di)(di)銀行、國稅局、海(hai)關(guan)、商(shang)(shang)檢局、保(bao)險(xian)公(gong)司、貨(huo)代(dai)公(gong)司、外匯管理(li)局等相關(guan)參數和(he)業務,在實(shi)訓過程中可(ke)以(yi)分(fen)組、分(fen)角(jiao)色進(jin)行互動、交互式(shi)訓練。角(jiao)色扮演:出口商(shang)(shang)、進(jin)口商(shang)(shang)、生產商(shang)(shang)(工廠)、進(jin)口銀行、出口銀行、保(bao)險(xian)公(gong)司、商(shang)(shang)檢局、海(hai)關(guan)、外匯管理(li)局、貨(huo)代(dai)、國稅局
8、教師為(wei)參加實習(xi)的(de)學生分配角色(se),設定實習(xi)評(ping)分標準、實時監(jian)控(kong)學生的(de)操作,并且對于(yu)模(mo)擬(ni)貿(mao)易中發(fa)生的(de)糾(jiu)紛進行(xing)仲裁(cai),最(zui)終(zhong)利用(yong)(yong)評(ping)分系統對學生的(de)實習(xi)成果給予評(ping)定,教師通過在網站發(fa)布新聞、調整商品成本(ben)和價格(ge)、調整匯率(lv)、業務費用(yong)(yong)、海運費、保險費率(lv)及突(tu)發(fa)事件的(de)發(fa)生概率(lv)等(deng)方式對國際貿(mao)易環境實施(shi)宏觀調控(kong),讓學生在實習(xi)中充(chong)分發(fa)揮主(zhu)觀能動性
9、在線(xian)跟(gen)蹤模塊主要記錄了該(gai)教(jiao)(jiao)師(shi)下所有學生操作(zuo)案例的(de)記錄。教(jiao)(jiao)師(shi)可(ke)以查看到扮演任何角色的(de)每(mei)個學生每(mei)一個交(jiao)易(yi)操作(zuo)。系統(tong)模擬了國際貿易(yi)業(ye)務(wu)涉及的(de)多種機(ji)構(商檢局(ju)、海關、外匯管理局(ju)、國稅局(ju)等)的(de)功能,學生通過(guo)軟件的(de)實訓,可(ke)以了解不同機(ji)構在國際貿易(yi)業(ye)務(wu)流程中的(de)作(zuo)用