Finance

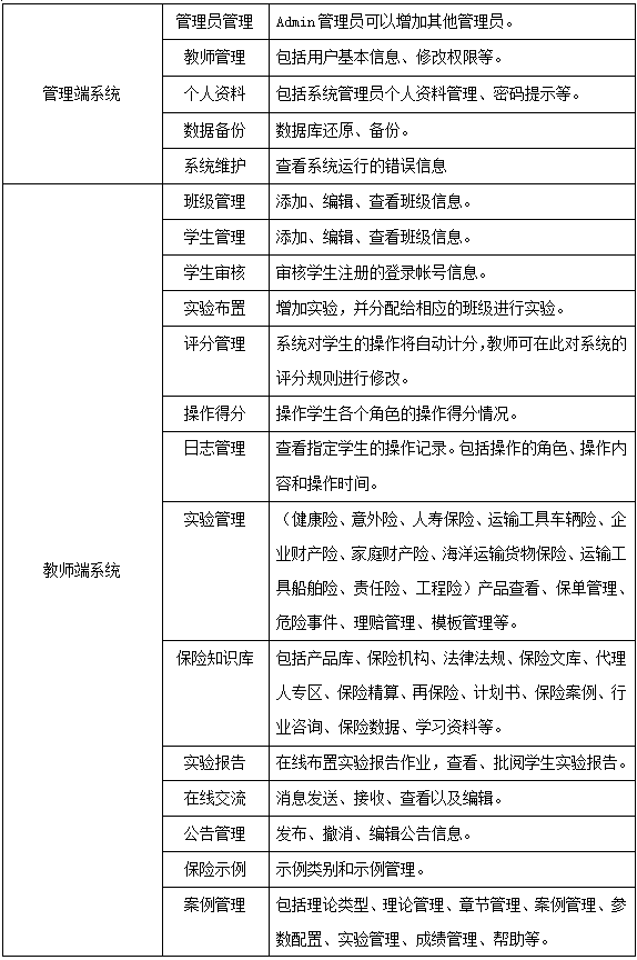
系統能實(shi)現的目標和功能
《思(si)沃保(bao)(bao)(bao)(bao)(bao)(bao)險(xian)(xian)(xian)(xian)(xian)(xian)(xian)(xian)實(shi)(shi)(shi)(shi)(shi)(shi)務(wu)模(mo)擬實(shi)(shi)(shi)(shi)(shi)(shi)訓(xun)系(xi)統》用Browser/Server三層體系(xi)結(jie)構(gou),將(jiang)現行(xing)的(de)(de)(de)(de)(de)人(ren)(ren)(ren)壽保(bao)(bao)(bao)(bao)(bao)(bao)險(xian)(xian)(xian)(xian)(xian)(xian)(xian)(xian)、財產(chan)(chan)(chan)(chan)保(bao)(bao)(bao)(bao)(bao)(bao)險(xian)(xian)(xian)(xian)(xian)(xian)(xian)(xian)核(he)心(xin)業(ye)務(wu)流程和專業(ye)知(zhi)(zhi)識(shi)有機結(jie)合,締造出一(yi)(yi)(yi)個擬真(zhen)的(de)(de)(de)(de)(de)“保(bao)(bao)(bao)(bao)(bao)(bao)險(xian)(xian)(xian)(xian)(xian)(xian)(xian)(xian)實(shi)(shi)(shi)(shi)(shi)(shi)務(wu)模(mo)擬實(shi)(shi)(shi)(shi)(shi)(shi)驗(yan)(yan)平(ping)臺(tai)(tai)(tai)(tai)(tai)”。實(shi)(shi)(shi)(shi)(shi)(shi)驗(yan)(yan)平(ping)臺(tai)(tai)(tai)(tai)(tai)采用經(jing)典的(de)(de)(de)(de)(de)角(jiao)色模(mo)擬方式,通(tong)過學(xue)(xue)生飾演(yan)客戶(hu)、保(bao)(bao)(bao)(bao)(bao)(bao)險(xian)(xian)(xian)(xian)(xian)(xian)(xian)(xian)代(dai)理(li)人(ren)(ren)(ren)、保(bao)(bao)(bao)(bao)(bao)(bao)險(xian)(xian)(xian)(xian)(xian)(xian)(xian)(xian)經(jing)紀(ji)公(gong)司(si)(si)(si)、人(ren)(ren)(ren)壽保(bao)(bao)(bao)(bao)(bao)(bao)險(xian)(xian)(xian)(xian)(xian)(xian)(xian)(xian)公(gong)司(si)(si)(si)、財產(chan)(chan)(chan)(chan)保(bao)(bao)(bao)(bao)(bao)(bao)險(xian)(xian)(xian)(xian)(xian)(xian)(xian)(xian)公(gong)司(si)(si)(si)五類(lei)角(jiao)色,分別進入人(ren)(ren)(ren)壽保(bao)(bao)(bao)(bao)(bao)(bao)險(xian)(xian)(xian)(xian)(xian)(xian)(xian)(xian)實(shi)(shi)(shi)(shi)(shi)(shi)驗(yan)(yan)平(ping)臺(tai)(tai)(tai)(tai)(tai)、車輛(liang)運輸(shu)險(xian)(xian)(xian)(xian)(xian)(xian)(xian)(xian)實(shi)(shi)(shi)(shi)(shi)(shi)驗(yan)(yan)平(ping)臺(tai)(tai)(tai)(tai)(tai)、企業(ye)財產(chan)(chan)(chan)(chan)險(xian)(xian)(xian)(xian)(xian)(xian)(xian)(xian)實(shi)(shi)(shi)(shi)(shi)(shi)驗(yan)(yan)平(ping)臺(tai)(tai)(tai)(tai)(tai)、家庭(ting)財產(chan)(chan)(chan)(chan)險(xian)(xian)(xian)(xian)(xian)(xian)(xian)(xian)實(shi)(shi)(shi)(shi)(shi)(shi)驗(yan)(yan)平(ping)臺(tai)(tai)(tai)(tai)(tai)、工程責(ze)任險(xian)(xian)(xian)(xian)(xian)(xian)(xian)(xian)實(shi)(shi)(shi)(shi)(shi)(shi)驗(yan)(yan)平(ping)臺(tai)(tai)(tai)(tai)(tai)、公(gong)眾責(ze)任險(xian)(xian)(xian)(xian)(xian)(xian)(xian)(xian)實(shi)(shi)(shi)(shi)(shi)(shi)驗(yan)(yan)平(ping)臺(tai)(tai)(tai)(tai)(tai)、運輸(shu)工具船舶險(xian)(xian)(xian)(xian)(xian)(xian)(xian)(xian)實(shi)(shi)(shi)(shi)(shi)(shi)驗(yan)(yan)平(ping)臺(tai)(tai)(tai)(tai)(tai)、海(hai)洋運輸(shu)貨(huo)物(wu)險(xian)(xian)(xian)(xian)(xian)(xian)(xian)(xian)實(shi)(shi)(shi)(shi)(shi)(shi)驗(yan)(yan)平(ping)臺(tai)(tai)(tai)(tai)(tai),操練人(ren)(ren)(ren)壽保(bao)(bao)(bao)(bao)(bao)(bao)險(xian)(xian)(xian)(xian)(xian)(xian)(xian)(xian)、財產(chan)(chan)(chan)(chan)保(bao)(bao)(bao)(bao)(bao)(bao)險(xian)(xian)(xian)(xian)(xian)(xian)(xian)(xian)實(shi)(shi)(shi)(shi)(shi)(shi)踐(jian)業(ye)務(wu)。首先由(you)(you)人(ren)(ren)(ren)壽保(bao)(bao)(bao)(bao)(bao)(bao)險(xian)(xian)(xian)(xian)(xian)(xian)(xian)(xian)公(gong)司(si)(si)(si)、財產(chan)(chan)(chan)(chan)保(bao)(bao)(bao)(bao)(bao)(bao)險(xian)(xian)(xian)(xian)(xian)(xian)(xian)(xian)公(gong)司(si)(si)(si)添加自(zi)己所經(jing)營的(de)(de)(de)(de)(de)主險(xian)(xian)(xian)(xian)(xian)(xian)(xian)(xian)、附加險(xian)(xian)(xian)(xian)(xian)(xian)(xian)(xian)產(chan)(chan)(chan)(chan)品,以(yi)(yi)及相(xiang)關的(de)(de)(de)(de)(de)費率,由(you)(you)投保(bao)(bao)(bao)(bao)(bao)(bao)客戶(hu)根據險(xian)(xian)(xian)(xian)(xian)(xian)(xian)(xian)種(zhong)的(de)(de)(de)(de)(de)特點、性(xing)質,委托(tuo)保(bao)(bao)(bao)(bao)(bao)(bao)險(xian)(xian)(xian)(xian)(xian)(xian)(xian)(xian)代(dai)理(li)人(ren)(ren)(ren)或(huo)(huo)經(jing)紀(ji)公(gong)司(si)(si)(si)進行(xing)投保(bao)(bao)(bao)(bao)(bao)(bao),或(huo)(huo)直接向(xiang)人(ren)(ren)(ren)壽保(bao)(bao)(bao)(bao)(bao)(bao)險(xian)(xian)(xian)(xian)(xian)(xian)(xian)(xian)公(gong)司(si)(si)(si)、財產(chan)(chan)(chan)(chan)保(bao)(bao)(bao)(bao)(bao)(bao)險(xian)(xian)(xian)(xian)(xian)(xian)(xian)(xian)公(gong)司(si)(si)(si)投保(bao)(bao)(bao)(bao)(bao)(bao)。保(bao)(bao)(bao)(bao)(bao)(bao)險(xian)(xian)(xian)(xian)(xian)(xian)(xian)(xian)公(gong)司(si)(si)(si)接到(dao)(dao)客戶(hu)投保(bao)(bao)(bao)(bao)(bao)(bao)單(dan)之后(hou),根據投保(bao)(bao)(bao)(bao)(bao)(bao)險(xian)(xian)(xian)(xian)(xian)(xian)(xian)(xian)種(zhong)的(de)(de)(de)(de)(de)不同(tong)(tong),進行(xing)投保(bao)(bao)(bao)(bao)(bao)(bao)管理(li)。通(tong)過一(yi)(yi)(yi)系(xi)列、多(duo)流程操作,使學(xue)(xue)生真(zhen)正學(xue)(xue)習到(dao)(dao)保(bao)(bao)(bao)(bao)(bao)(bao)險(xian)(xian)(xian)(xian)(xian)(xian)(xian)(xian)實(shi)(shi)(shi)(shi)(shi)(shi)務(wu)中的(de)(de)(de)(de)(de)保(bao)(bao)(bao)(bao)(bao)(bao)險(xian)(xian)(xian)(xian)(xian)(xian)(xian)(xian)代(dai)理(li)、投保(bao)(bao)(bao)(bao)(bao)(bao)、承保(bao)(bao)(bao)(bao)(bao)(bao)、核(he)保(bao)(bao)(bao)(bao)(bao)(bao)、變(bian)更、理(li)賠(pei)、核(he)賠(pei)等(deng)核(he)心(xin)流程。軟件(jian)既支持(chi)學(xue)(xue)生一(yi)(yi)(yi)人(ren)(ren)(ren)分飾客戶(hu)、保(bao)(bao)(bao)(bao)(bao)(bao)險(xian)(xian)(xian)(xian)(xian)(xian)(xian)(xian)代(dai)理(li)人(ren)(ren)(ren)、保(bao)(bao)(bao)(bao)(bao)(bao)險(xian)(xian)(xian)(xian)(xian)(xian)(xian)(xian)經(jing)紀(ji)公(gong)司(si)(si)(si)、人(ren)(ren)(ren)壽保(bao)(bao)(bao)(bao)(bao)(bao)險(xian)(xian)(xian)(xian)(xian)(xian)(xian)(xian)公(gong)司(si)(si)(si)、財產(chan)(chan)(chan)(chan)保(bao)(bao)(bao)(bao)(bao)(bao)險(xian)(xian)(xian)(xian)(xian)(xian)(xian)(xian)公(gong)司(si)(si)(si)五類(lei)角(jiao)色來完成保(bao)(bao)(bao)(bao)(bao)(bao)險(xian)(xian)(xian)(xian)(xian)(xian)(xian)(xian)實(shi)(shi)(shi)(shi)(shi)(shi)驗(yan)(yan),也(ye)支持(chi)由(you)(you)同(tong)(tong)一(yi)(yi)(yi)班級中的(de)(de)(de)(de)(de)學(xue)(xue)生組(zu)成實(shi)(shi)(shi)(shi)(shi)(shi)驗(yan)(yan)小組(zu),以(yi)(yi)相(xiang)互(hu)協作或(huo)(huo)競爭的(de)(de)(de)(de)(de)方式來完成實(shi)(shi)(shi)(shi)(shi)(shi)驗(yan)(yan)。同(tong)(tong)時(shi),學(xue)(xue)生通(tong)過參加保(bao)(bao)(bao)(bao)(bao)(bao)險(xian)(xian)(xian)(xian)(xian)(xian)(xian)(xian)知(zhi)(zhi)識(shi)在線考試,瀏覽(lan)、學(xue)(xue)習保(bao)(bao)(bao)(bao)(bao)(bao)險(xian)(xian)(xian)(xian)(xian)(xian)(xian)(xian)知(zhi)(zhi)識(shi)庫內容,撰寫(xie)實(shi)(shi)(shi)(shi)(shi)(shi)驗(yan)(yan)報告,分析研究保(bao)(bao)(bao)(bao)(bao)(bao)險(xian)(xian)(xian)(xian)(xian)(xian)(xian)(xian)案例等(deng),全方位提(ti)升(sheng)保(bao)(bao)(bao)(bao)(bao)(bao)險(xian)(xian)(xian)(xian)(xian)(xian)(xian)(xian)專業(ye)理(li)論(lun)知(zhi)(zhi)識(shi),真(zhen)正使學(xue)(xue)生通(tong)過使用軟件(jian),達到(dao)(dao)實(shi)(shi)(shi)(shi)(shi)(shi)踐(jian)與(yu)理(li)論(lun)俱提(ti)高的(de)(de)(de)(de)(de)效果,高度(du)、全面地(di)把(ba)握保(bao)(bao)(bao)(bao)(bao)(bao)險(xian)(xian)(xian)(xian)(xian)(xian)(xian)(xian)業(ye)務(wu)流程,具備(bei)現代(dai)化保(bao)(bao)(bao)(bao)(bao)(bao)險(xian)(xian)(xian)(xian)(xian)(xian)(xian)(xian)從業(ye)人(ren)(ren)(ren)員(yuan)應有的(de)(de)(de)(de)(de)知(zhi)(zhi)識(shi)結(jie)構(gou),增強學(xue)(xue)生的(de)(de)(de)(de)(de)社(she)會(hui)就(jiu)業(ye)競爭力。




三(san)、軟件特(te)點及(ji)優勢
1、全面的保險作(zuo)業流程(cheng)
學(xue)生通過飾演保(bao)險(xian)(xian)(xian)業務流(liu)程中的(de)客(ke)戶、代理人(ren)、經紀公(gong)司、人(ren)壽保(bao)險(xian)(xian)(xian)公(gong)司、財(cai)(cai)產保(bao)險(xian)(xian)(xian)公(gong)司五種角色(se),進入“人(ren)壽保(bao)險(xian)(xian)(xian)”和“財(cai)(cai)產保(bao)險(xian)(xian)(xian)”實踐平臺,從展業投保(bao)環節開始,至索賠理賠為(wei)止,全面操練(lian)保(bao)險(xian)(xian)(xian)核(he)(he)心(xin)業務中的(de)投保(bao)、承保(bao)、核(he)(he)保(bao)、變更、理賠、核(he)(he)賠等(deng)流(liu)程,使學(xue)生的(de)知識(shi)結(jie)構提(ti)升,彌補實踐業務操作(zuo)的(de)缺乏,實現對(dui)人(ren)壽保(bao)險(xian)(xian)(xian)、運(yun)輸(shu)工(gong)(gong)具車輛險(xian)(xian)(xian)、企(qi)業財(cai)(cai)產險(xian)(xian)(xian)、家(jia)庭財(cai)(cai)產險(xian)(xian)(xian)、海洋(yang)運(yun)輸(shu)貨物保(bao)險(xian)(xian)(xian)、運(yun)輸(shu)工(gong)(gong)具船舶險(xian)(xian)(xian)、責任(ren)險(xian)(xian)(xian)、工(gong)(gong)程險(xian)(xian)(xian)的(de)熟悉、掌握,對(dui)保(bao)險(xian)(xian)(xian)業務的(de)主要工(gong)(gong)作(zuo)流(liu)程有一(yi)個清晰的(de)輪(lun)廓,為(wei)學(xue)以致用打下堅(jian)固的(de)基(ji)礎。

2、規范的保(bao)險(xian)承保(bao)單證及保(bao)險(xian)理賠單證
以優秀保(bao)(bao)險公(gong)(gong)司人壽險和(he)財產險業務單(dan)證(zheng)(zheng)(zheng)的(de)樣式(shi)、欄目、內(nei)容、大小等為(wei)依據(ju),100%模擬仿(fang)真,有(you)效確保(bao)(bao)系統中(zhong)保(bao)(bao)險承保(bao)(bao)單(dan)證(zheng)(zheng)(zheng)及(ji)保(bao)(bao)險理(li)賠單(dan)證(zheng)(zheng)(zheng)的(de)真實性、完整性。學(xue)生通(tong)過操練單(dan)證(zheng)(zheng)(zheng)在各項保(bao)(bao)險業務的(de)應用方(fang)法,熟練掌握保(bao)(bao)險承保(bao)(bao)及(ji)理(li)賠單(dan)證(zheng)(zheng)(zheng)的(de)填制,貼近與保(bao)(bao)險公(gong)(gong)司的(de)距離(li)。,同(tong)時,系統內(nei)含(han)強大的(de)報表管理(li)功能(neng),方(fang)便教師、學(xue)生查(cha)詢和(he)匯總(zong)數據(ju),十(shi)分方(fang)便、快捷。

3、豐富、專業(ye)的知識庫
理(li)論知識學(xue)(xue)習平臺,為教(jiao)(jiao)師的(de)教(jiao)(jiao)學(xue)(xue)和學(xue)(xue)生(sheng)的(de)學(xue)(xue)習提供了(le)支持。我們參考高校保(bao)(bao)(bao)(bao)險(xian)類專(zhuan)業(ye)教(jiao)(jiao)材,通過產品庫(ku)(ku)、保(bao)(bao)(bao)(bao)險(xian)機(ji)構、法律法規、保(bao)(bao)(bao)(bao)險(xian)文庫(ku)(ku)、代理(li)人專(zhuan)區、保(bao)(bao)(bao)(bao)險(xian)精算、再保(bao)(bao)(bao)(bao)險(xian)、計劃書(shu)、保(bao)(bao)(bao)(bao)險(xian)案(an)例、行業(ye)咨詢(xun)、保(bao)(bao)(bao)(bao)險(xian)數據、學(xue)(xue)習資料(liao)十二個目錄,集中收(shou)錄了(le)與保(bao)(bao)(bao)(bao)險(xian)學(xue)(xue)原理(li)、財(cai)產保(bao)(bao)(bao)(bao)險(xian)學(xue)(xue)、人身保(bao)(bao)(bao)(bao)險(xian)實(shi)務(wu)、保(bao)(bao)(bao)(bao)險(xian)企業(ye)經營管理(li)學(xue)(xue)、保(bao)(bao)(bao)(bao)險(xian)核保(bao)(bao)(bao)(bao)核賠(pei)相(xiang)關的(de)資料(liao),供學(xue)(xue)生(sheng)參
4、人性化設(she)計理念
系統界面美觀,使(shi)用動畫和(he)三維立(li)體效果,模仿保險公司的(de)工(gong)作場景,使(shi)各個(ge)部門的(de)工(gong)作一目了然(ran),生動形象。
業務操作(zuo)簡單(dan),操作(zuo)流(liu)程(cheng)清晰明(ming)了(le),同時還(huan)具有智能(neng)化錯(cuo)誤提示、操作(zuo)流(liu)程(cheng)控制等功(gong)能(neng),幫助(zhu)學(xue)生(sheng)盡快了(le)解軟件(jian)各(ge)模塊功(gong)能(neng)及(ji)操作(zuo)方法,易學(xue)易懂(dong),即使不需培訓(xun)也(ye)能(neng)很(hen)快掌握軟件(jian)的使用方法。
5、數據備份與(yu)恢復(fu)機(ji)制
系(xi)統(tong)內置數(shu)據(ju)備(bei)份與(yu)恢復接口,為系(xi)統(tong)數(shu)據(ju)的(de)安全性提(ti)供了可靠的(de)保障(zhang)。系(xi)統(tong)管理員通過(guo)打開數(shu)據(ju)備(bei)份與(yu)恢復操(cao)作(zuo)頁面,進行數(shu)據(ju)庫(ku)連接測試、數(shu)據(ju)庫(ku)還原、數(shu)據(ju)庫(ku)備(bei)份操(cao)作(zuo)。